敲重点!事关新版《重大火灾隐患判定规则》

宁夏消防
2025-10-30
来源:宁夏消防


2025年4月25日,国家市场监督管理总局和国家标准化管理委员会联合发布了最新国家标准——GB 35181-2025《重大火灾隐患判定规则》,该标准将于2025年11月1日正式实施,并替代2017年版的旧标准。新标准在内容上进行了多项重要调整和完善,为重大火灾隐患的判定提供了更科学、更严格的依据。






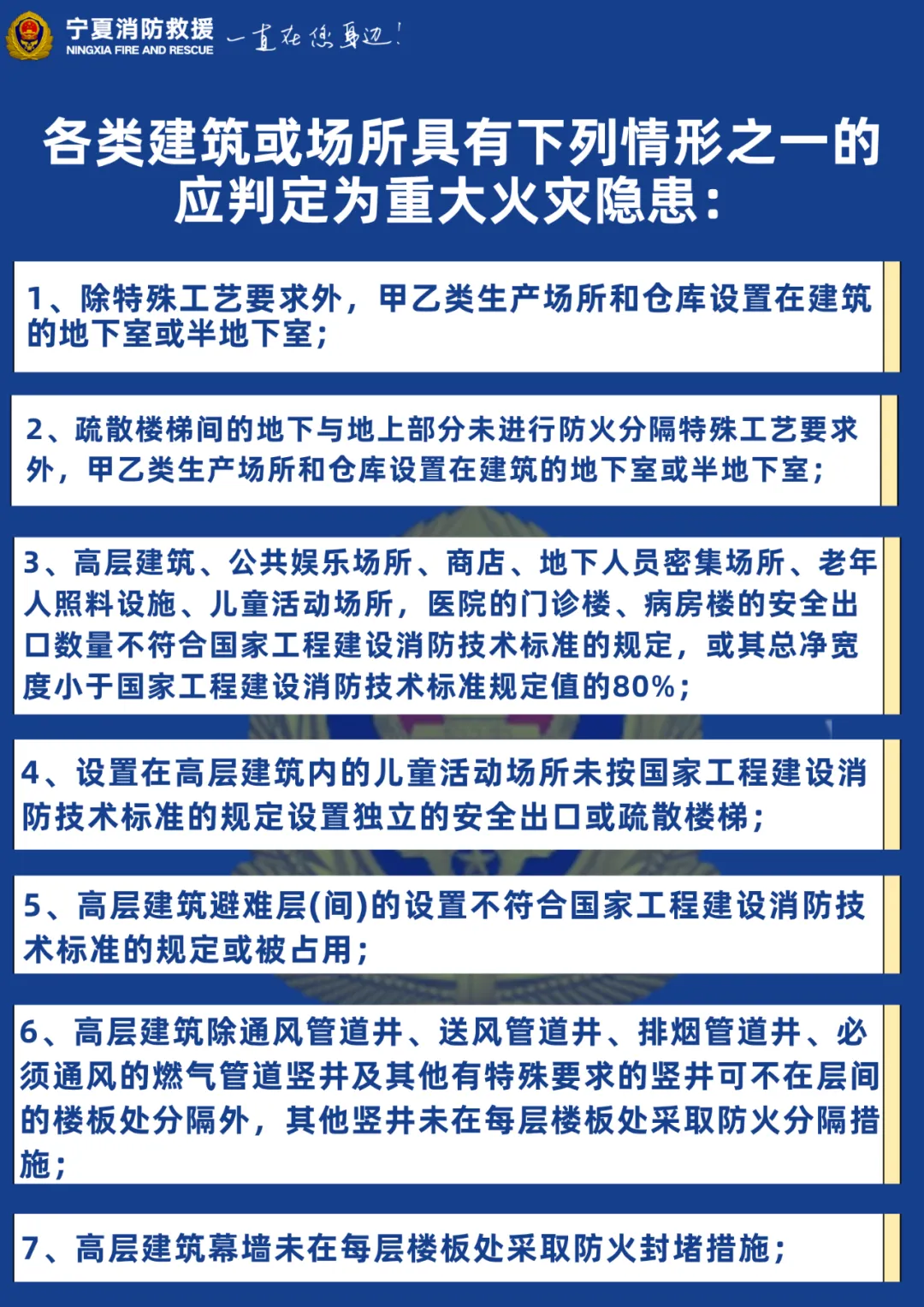
重点内容如下↓↓↓




图片

图片




阅读361
下一篇:这是最后一篇
上一篇:这是第一篇